【系列活动】倒计时30天 | 第三届亚洲新世纪教育论坛即将启幕:以“数智赋能·产教协同”作答时代命题

发布时间:2026-03-26 15:51:58
3
0
论坛开幕倒计时
*参会报名欢迎扫描图片上面的二维码

 

在2026年全国两会刚刚落下帷幕,“一体推进教育科技人才发展”成为国家战略焦点背景。

 

 

一场聚焦亚洲专业学位教育未来的高端思想盛宴已进入倒计时。

 

2026年4月23日至25日,由澳门大学工商管理学院、慧学教育科技(北京)有限公司(专业学位网、MBAChina)、《国际品牌观察》杂志联合主办的 “第三届亚洲新世纪教育论坛暨专业学位高质量发展论坛” ,将在澳门及横琴粤澳深度合作区盛大举行。目前,距离论坛开幕仅剩30天,各项筹备工作已进入冲刺阶段。

 

时代命题:以教育之力,筑强国之基础
01
 

本次论坛以 “数智赋能·产教协同——专业学位教育赋能大湾区高质量发展” 为核心主题,旨在服务我国教育强国、科技强国与人才强国战略。

 

当前,如何破解专业学位教育在跨境人才标准衔接、产教协同机制创新以及区域资源整合方面的难题,成为教育界与产业界共同关注的焦点。论坛积极响应教育部关于深化专业学位教育改革及分类发展的部署,立足横琴粤澳深度合作区这一独特窗口,深入探索“一国两制”背景下跨境人才培养的创新路径,力求为院校管理者、企业家及政府精英搭建一个高端对话与资源对接的平台。

 

五大核心价值:一场论坛,三重收获
02
 
本届论坛不仅是一场思想的交锋,更是一次务实的赋能。组委会精心设计了五大核心价值,确保每一位参会者都能满载而归:
 
  1. 政策解读直达:特邀澳门及横琴政府代表,权威解读人才引进、研发资助与产业扶持政策,帮助院校把握学科建设方向,帮助企业抢占区域发展先机。

  2. 学科前沿引领:依托澳门大学工商管理学院“三皇冠认证”的学术优势,设置四大分论坛,聚焦人才培养创新、产教融合、数智化教学与终身学习生态。

  3. 数智教学体验:集中展示AI、虚拟仿真等前沿教学工具,并颁发“亚洲教育数智创新项目奖”,为教育转型提供新范式。

  4. 品牌价值提升:联合权威媒体《国际品牌观察》杂志,颁发人物及项目类权威奖项,通过深度报道赋能院校品牌建设,提升个人行业声望。

  5. 琴澳深度对接:组织实地考察横琴产学研基地与澳资企业,推动校企合作从纸面走向落地,实现产教双向赋能。

 

高光时刻:权威奖项与深度访谈
03
 
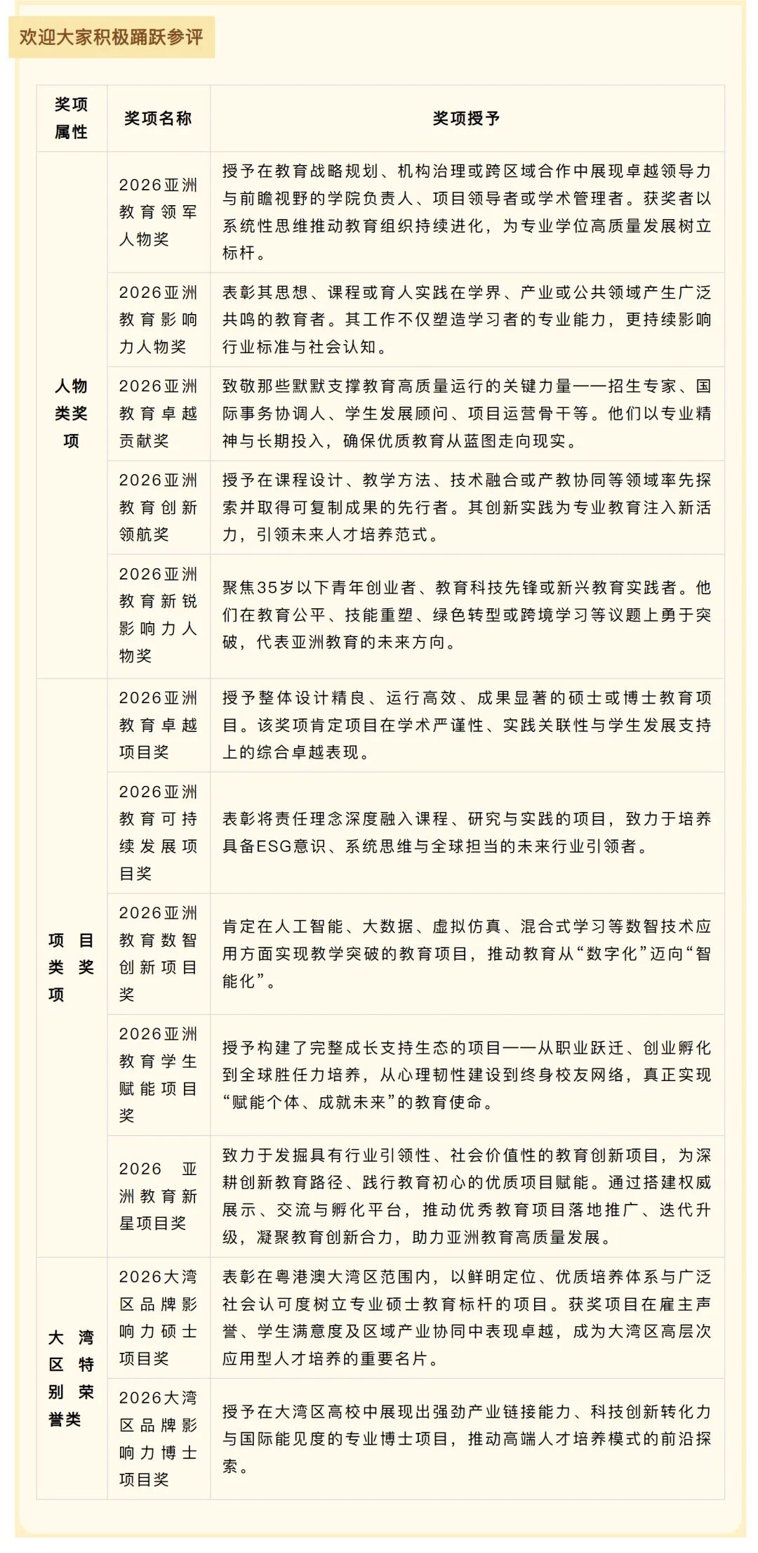
“亚洲教育数智创新项目奖” 及系列人物、项目类奖项将在4月25日的颁奖典礼上揭晓。奖项十分丰富,旨在表彰在专业学位教育领域做出突出贡献的先行者与标杆案例。
奖项介绍及申请通道
*奖项介绍
*三类奖项申请入口
采访间设置

此外,论坛现场还将设立采访专区,专业学位网《专业育才访》栏目将对参会嘉宾进行深度专访,记录时代声音,传播教育智慧。

 

高光时刻:权威奖项与深度访谈
04

 

论坛为期三天,采用“横琴-澳门”双会场联动模式:

论坛议程

 

倒计时30天:诚邀共赴
05

 

距离这场汇聚政、产、学、研精英的盛会仅剩一个月。无论您是寻求学科突破的院校管理者,希望链接高端人才的企业家,还是关注自身职业发展的专业人士,这里都将为您提供专属的机遇与发展舞台。

 

报名二维码:

 

论坛报名通道现已全面开启,让我们相聚琴澳,共同探讨数智时代的教育变革,携手书写专业学位教育赋能高质量发展的新篇章。

 

报名链接:
数智赋能 产教协同
第三届亚洲新世纪教育论坛
暨专业学位高质量发展论坛

 

只去往横琴:https://www.zyxw.cn/zt/2026/AsiaCenturyForumInvitationHQ/apply.html?agent=mba 
去往横琴+澳门:https://www.zyxw.cn/zt/2026/AsiaCenturyForumInvitation/apply.html?agent=mbachina


如有任何疑问,欢迎垂询论坛组委会:

 

联系人
联系电话

张   磊

139 1006 9989

王   哲

153 1130 6097

王   朋

139 1011 2731

梁   宁

186 1829 6271

苟   蓉

132 6962 7276

刘雪岩

188 1206 6474

汪榆丰

159 2874 8476

朱   海

131 0066 1179

李   婷

151 8297 4927

王   萌

186 3038 3592

 

30天后

澳门与横琴

期待与您共赴这场亚洲教育的世纪之约